湖南省人民政府办公厅
关于印发《湖南省老旧非营运柴油货车淘汰更新工作方案》的通知
湘政办发〔2025〕28号
各市州人民政府,省政府各厅委、各直属机构:
《湖南省老旧非营运柴油货车淘汰更新工作方案》已经省人民政府同意,现印发给你们,请认真组织实施。
湖南省人民政府办公厅
2025年7月2日
(此件主动公开)
湖南省老旧非营运柴油货车淘汰更新工作方案
为落实省委、省人民政府移动源污染防治有关决策部署,推动国三及以下排放标准非营运柴油货车(以下简称老旧非营运柴油货车)淘汰更新工作,切实减少移动源污染排放,助力美丽湖南建设,制定本方案。
一、目标要求
深入学习贯彻习近平生态文明思想和党的二十大和二十届二中、三中全会精神,紧扣全省大气污染防治攻坚目标,以打好移动源污染防治标志性战役为总牵引,坚持“属地主责、部门协同、疏堵结合、标本兼治”的基本原则,实施政策激励和依法管控相结合,全力推动老旧非营运柴油货车淘汰更新工作,为全省环境空气质量持续改善和新能源汽车产业高质量发展提供支撑。
2025年底前,全面完成2025年达到强制报废期的老旧非营运柴油货车淘汰任务6659辆;以2026年和2027年达到强制报废期车辆为重点,力争提前淘汰老旧非营运柴油货车22514辆。
二、工作措施
(一)精准摸排建档,确保底数清楚
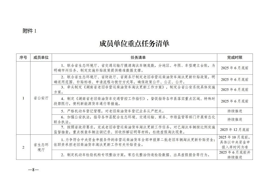
1.全面开展老旧非营运柴油货车基础信息核查,按地区、年限、车型建立详细台账。(省公安厅牵头,省生态环境厅、各市州人民政府等按职责分工负责。各市州人民政府均为责任单位,以下不再列出)
(二)强化资金保障,规范实施补贴
2.综合考虑国家政策和我省实际,精准测算资金需求。全力争取中央资金支持,挖掘生态环境、交通运输、“两新”等领域资金潜力,加强省、市两级财政保障,足额提供老旧非营运柴油货车报废和更新补贴,对中重型非营运货车实施省级提标补贴。(省财政厅牵头,省生态环境厅、省交通运输厅、省公安厅等按职责分工负责)
3.明确资金来源。对中重型非营运货车,车辆淘汰以及淘汰更新获中央大气污染防治资金支持的,地方配套资金由省财政承担;未获中央大气污染防治资金支持的,车辆淘汰由省、市各承担50%补贴资金。对轻型、低速非营运货车,省财政承担淘汰补贴资金;为积极应对长株潭地区大气污染防治严峻形势,在长沙、株洲、湘潭实行更新补贴政策,补贴资金由省财政承担40%、地方承担60%。(省财政厅牵头,省生态环境厅、省交通运输厅等按职责分工负责)
4.制定老旧非营运柴油货车淘汰更新补贴政策,按照属地管理原则,明确适用范围、补贴标准、申请流程与拨付方式等,确保政策公平、公正、公开。(省公安厅牵头,省生态环境厅、省财政厅、省交通运输厅、省商务厅等按职责分工负责)
(三)严格禁限管控,落实源头治理
5.出台全省老旧柴油货车交通管控工作指引,指导推动各地依法制定和实施禁限行措施,结合各市州环境质量现状实际扩大老旧柴油货车禁限行区域范围;通过发放电子通行证、划定专用路线等方式,对新能源货运配送车辆、工程车辆等在禁限行区域实施差异化通行管理。(省公安厅牵头,省生态环境厅、省交通运输厅等按职责分工负责)
6.加强报废机动车回收拆解行业监管,严禁非法拆解、拼装、倒卖淘汰车辆“五大总成”和其他零部件,严厉打击买卖、伪造、变造《报废机动车回收证明》等违法犯罪行为。(省商务厅、省市场监管局、省交通运输厅、省公安厅等按职责分工负责)
7.严格执行机动车尾气排放检验,落实机动车强制报废标准规定,经修理和调整或者采用控制技术后,向大气排放污染物或者噪声仍不符合国家标准对在用车有关要求的,依法督促强制报废。(省生态环境厅牵头,省市场监管局、省公安厅等按职责分工负责)
(四)严格检验执法,健全监管机制
8.深入开展机动车检验机构专项整治,加强“双随机一公开”与日常监管。充分运用远程监控、大数据分析、信访投诉等方式,重点对老旧柴油货车检测数量较多、通过率较高的机构进行核查,加强监督管理,依法查处伪造检验数据、出具虚假检验报告等违法行为。建立严重违法机构退出机制,对违法情节严重的依法取消检验资格。构成犯罪的,依法追究刑事责任。(省生态环境厅牵头,省市场监管局、省公安厅等按职责分工负责)
9.规范汽车排放检验与维护制度,利用技术手段加强监督抽查,构建排放不达标车辆“检验—维修—复检”全流程闭环管理体系,严厉打击采取临时更换机动车污染控制装置等弄虚作假方式通过排放检验的行为,强化机动车维修机构监管。(省生态环境厅、省交通运输厅牵头,省市场监管局等按职责分工负责)
10.建立移动源监管数据共享与协同应用机制,推动车辆管理、检验维护、监管处罚、遥感监测等多源数据互联互通,同步完善执法联动、案件移交、源头追溯等全流程协同制度,全面提升老旧柴油货车全链条治理效能。(省生态环境厅牵头,省公安厅、省交通运输厅、省市场监管局等按职责分工负责)
11.推广应用遥感监测取证设备,开展尾气排放不达标非现场取证执法。开展全省尾气排放超标车辆专项整治行动,定期开展机动车路检路查及上门入户检测,重点检查“三不两改一黑”问题,即:不正常使用污染控制装置、不正常添加尿素、不正常运行车载排放诊断系统(OBD)、擅自改装污染控制装置、擅自篡改OBD、冒黑烟等。(省生态环境厅牵头,省公安厅等按职责分工负责)
(五)优化支持措施,抓好示范引领
12.摸底全省新能源货车产能规模、产品类型及技术适配性,配套出台支持新能源货车生产企业发展的政策措施,提升产品供给水平,督促完善售后服务。(省工业和信息化厅、省财政厅、省商务厅、省市场监管局等按职责分工负责)
13.推动加快农村地区补能设施建设,加强乡镇机关、交通枢纽、异地搬迁安置区及乡村旅游重点村公共充电桩布局,2025年底前实现农村地区充电站“县县全覆盖”、充电桩“乡乡全覆盖”,助力提升农村地区新能源汽车渗透率。(省发展改革委牵头)
14.指导商业银行、保险机构出台创新绿色金融产品,促进新能源货车销售、购买、投保有关金融保险支持措施,提升企业和个人参与积极性。(人民银行湖南省分行、湖南金融监管局牵头)
15.发挥省属监管企业示范引领作用,2025年底前带头淘汰所属全部老旧柴油货车。(省国资委牵头)
三、工作要求
(一)强化组织领导,压实责任链条。按照“省级统筹、部门协同、市县落实”原则,在省生态环境保护委员会统一领导下,建立由省公安厅牵头,省生态环境厅、省交通运输厅、省财政厅、省发展改革委、省工业和信息化厅、省商务厅、省国资委、省市场监管局、省信访局、人民银行湖南省分行、湖南金融监管局参与的老旧非营运柴油货车淘汰更新工作调度协调机制,研究解决工作中的重大问题,统筹推进全省淘汰更新工作。省直各责任部门按照任务分工制定本领域配套实施细则,明确具体措施与完成时限。市州人民政府作为责任主体,建立相应工作机制,督促各县市、部门细化任务清单,确保责任到岗、落实到人。
(二)强化调度考核,严抓过程管控。在淘汰更新工作已纳入对市州人民政府和省直相关部门污染防治攻坚战成效考核的基础上,各市州要充分运用“生环委办+工作专班”双重驱动机制,强化调度推进和督办。各级各相关部门要加强补贴资金全流程监管,通过大数据比对核查补贴申领的真实性,严防虚假注销或异地临时迁入等车辆骗补、套补;对已淘汰车辆按比例实施监督抽查,重点核查车辆注销记录、回收拆解证明等材料,严防虚假淘汰。
(三)强化宣传引导,凝聚社会共识。各级各部门要充分运用新闻媒体、互联网等多种方式,构建“线上+线下”“传统媒体+新媒体”融合宣传矩阵,针对不同货车群体需求实施精准覆盖,多平台多渠道发布政策解读。开展“政策进企业、进社区”宣讲活动,强化补贴政策申报流程、新能源货车使用优势及通行便利措施宣传,切实扩大政策覆盖面、提高群众知晓率,营造“早淘汰、早受益、早转型”的良好氛围。
(四)强化风险防控,守牢稳定底线。各级各部门要严格规范执法行为,通过公开听证、专家论证、风险评估等方式,充分听取群众意见、凝聚社会共识,防范提前淘汰可能引发的舆情风险。密切关注淘汰更新工作推进过程中可能存在的各类负面舆情和不稳定因素,及早发现和处置苗头性、倾向性问题,确保淘汰更新工作平稳有序推进。
附件:1.成员单位重点任务清单
2.各市州淘汰任务清单




来源:湖南省人民政府网
编辑:何芳萍
